Introduction
Lofty offers multiple ways for you to transform an individual Lofty platform into a cohesive, team-driven solution with enhanced marketing and management tools. Set your own office website, lead routing rules, reporting, and more to improve efficiency and performance.
This article outlines how the hierarchy structure works in Lofty. This helpful if your company is separated into different offices or teams so you have more easily manage the users on your account.
Summary
Definitions
Company
The top-level organization. This is the highest level within your account structure and is managed by the account owner.
Office
An office helps you organize the users on your account by region, state, office, team, etc. Offices can be purchased by the account owner and the office owner. The office does not have to have an Office Owner.
Team
A team also helps you organize the users you work with. Teams can be purchased by any Lofty user.
Company Owner
This is the highest role within a Lofty account. This is the account owner and they are able to manage their entire account with all available settings and permissions.
The Company Owner belongs at the Company level and cannot belong to one specific office or team.
Company Admin
This type of user has top-level permissions and access along with the Company Owner. A Company Admin can belong to one office, but they cannot be both a Company Admin and an Office or Team Owner/Admin at the same time.
Office or Team Owner
This type of user is assigned to manage a specific office/team and the sub-offices/sub-teams beneath them. An office or team owner can only belong to one office or team. An office or team does not require an Owner.
Office or Team Admin
An Office or Team Admin is similar to an Office or Team Owner. This user can only belong to one office or team at one time. There can be multiple Admins who exist within one office or team. An office or team does not require an Admin.
Standard User
This is a standard agent user. All Lofty users must belong to either the Company or an Office. A standard user can only belong to one office.
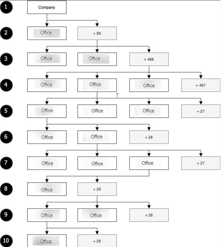
CRM Hierarchy
The organizational structure is intended to be flexible to fit any business need that might exist.
- A maximum of 10 tiers can be created (already counting the top "Company" level)
- Each tier has a specific maximum amount of "Offices" that are allowed (see diagram below)
- Under Tier 1 ("Company") = 500
- Under Tier 2 = 500
- Under Tier 3 = 500
- Under Tiers 4-9 = 500
- Agents/other users are added inside of the established offices
- You will give each "Office" a name to reflect your business needs. Examples include naming them after regions, offices, departments, teams, etc.
Office vs. Team
Lofty offers 2 different options for supporting your organization. The Office Add-On is for Lofty Account Owners or users in the "Company Admin" permission profile.
Team Add-Ons are for all other Lofty users.
Adding an Office or Team
To add a new level to your Lofty account, go to the Lofty Marketplace. If you are an Account Owner, search for the Office Add-On. If you are not, search for Team Add-On.
|
Office Add-On for Account Owners |
Team Add-On for everyone else |
You can also expand your hierarchy by going to Company Settings > Organization Hierarchy and click the plus sign (+) on the right of the appropriate tier where you would like to nest your new Office or Team:
Provide all of the necessary information:
- Office Name. This is the name of the office that will be referenced throughout the platform and on the website, etc.
- Parent Office. If you want to toggle this to be different from what was already selected, you can do so here.
- Office Owner. This field can be left blank and added later if needed.
-
Contact Information. These details will be synced to the Company Website and displayed on the "Offices" page.
- Phone
- Street Address
- City
- State
- Zip Code
To add new members to an office (meaning they do not already have Lofty accounts), follow the instructions here: Add Agents/Other Users.
Drill down into any of the offices by clicking on the drop-down icon:
Editing Offices or Teams
To edit an office, navigate to Company User Settings > Organization Hierarchy and then click on the edit icon next to the office or team that you would like to edit:
All details can be edited:
- Name
- Parent Office. Edit this one if you would like to change the office under which the one you are editing is nested.
- Office/Team Owner
-
Contact Information
- Phone
- Street Address
- City
- State
- Zip Code
Delete Offices or Teams
To delete an office or team, select the trash icon next to that office:
If there are no other offices underneath this office, you will simply see a confirmation message like this one:
Otherwise, if there are sub-offices underneath this particular office, you will need to move or delete any sub-offices under this selected office before you will be able to delete it.
Add Agents/Other Users
There are two places to add users to your account: (1) via Agent List or (2) via Office Settings. In both of these spots, you are adding members who do not already have a Lofty account set up.
Places to Add Agents
(1) Via Agent List
Navigate to Settings > Agents > + Add Agent:
This will open up the methods to add new agents. See Methods to Add Agents below.
(2) Via Office Settings
Navigate to Settings > Organization Hierarchy > click on the office name:
Then, click on the Add Agent link on the right side:
This will open up the methods to add new agents. See Methods to Add Agents below.
Methods to Add Agents
Follow the instructions above to find the two places where you can add new agents to your account. Once you click the options to add them, you will see a pop-up menu appear like the one below. An explanation for each of these methods is outlined below.
(1) Add A Member
This is the method you would choose if you just want to import a small number of users one by one. If you choose this option, a pop-up will appear like the following:
- First Name
- Last Name
- Email. This is the email address that an invite to join your account will be sent.
- Phone
- Office. A newly added user has to be added to a office. They can only belong to one office.
- Permission Profile. For more information on permissions and permissions profiles, see New Enterprise (Beta) - Permissions.
- Password. This is a required field. If you add a phone number, a checkbox will appear that will allow you to use the phone number as the initial password.
(2) Import Members by CSV File
Use this option if you are importing a whole office, team, etc. in mass. You will be guided through the steps to download a sample file (download a copy here) and then put your information in the correct format.
The following are the fields in the CSV file (from left to right):
- First Name
- Last Name
- Phone
- Office
- Permission Profile
Once you have formatted your CSV in the correct format, you will want to upload by dragging/dropping or browsing for your file here:
You will see a page that allows you to make sure the columns are matched correctly. If they are not, you can edit using the drop-down menus at the left. Click on Preview at the bottom right to go to the next step.
You will then be presented with a preview of the information that you are importing. There is a tab for the data that Failed to Parse and one for Parsed Successfully. If failed, the reason for failure will be highlighted in red and you can hover over it for a more detailed explanation.
If you have everything parsing incorrectly, click on the blue Import button to add your users. They will then receive an email invite to join your organization and once accepted they will be activated under the office that you have placed them in.
*IMPORTANT:
- Any user that is invited via this method will have their account activated automatically (meaning they do not need to accept an email invitation). They will receive a welcome email that will include the login email and password needed to sign in but their account will already be active.
- The email address is a required field, any user listed without an email address cannot be imported successfully
- The logic for their initial password is as follows: Here is the logic of the agent account's initial password:
- Phone Number = Yes
- The phone number will be used as the initial password
- Phone Number = No
- The email address will be used as the initial password
- Phone Number = Yes
Website Hierarchy
See New Enterprise - Websites.
Questions?
If you have any questions regarding this topic or any others, please contact our Support Team via email at support@lofty.com, by phone at 1 (855) 981-7557, or by chat through your Lofty CRM.
Related terms: Import agent in bulk, import agent by CSV

Comments
0 comments
Article is closed for comments.